索引号 11500103009283772K/2020-05232 发布机构 渝中区政府办公室
成文日期 2020-01-06 发布日期 2020-01-06 主题分类 其他
体裁分类 其他公文 发文字号 渝中府办〔2020〕5号 有效性
索引号 11500103009283772K/2020-05232
发布机构 渝中区政府办公室
主题分类 其他
成文日期 2020-01-06
发布日期 2020-01-06
体裁分类 其他公文
发文字号 渝中府办〔2020〕5号
有效性

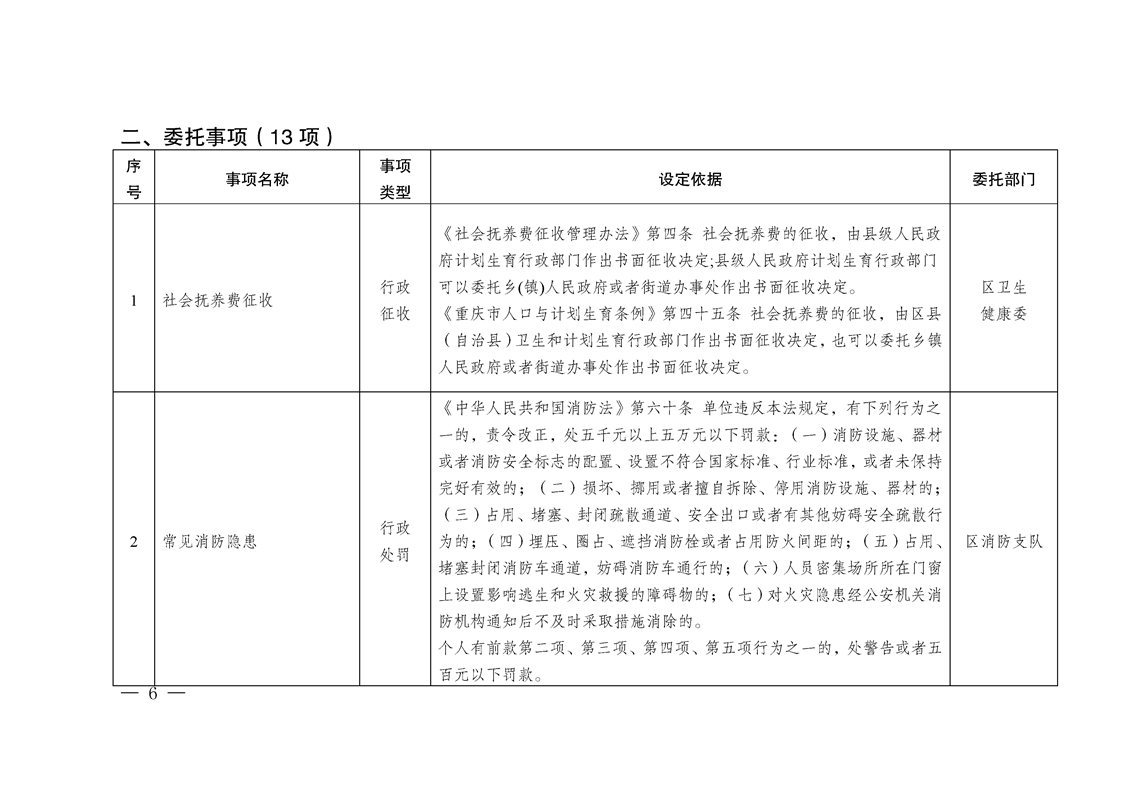
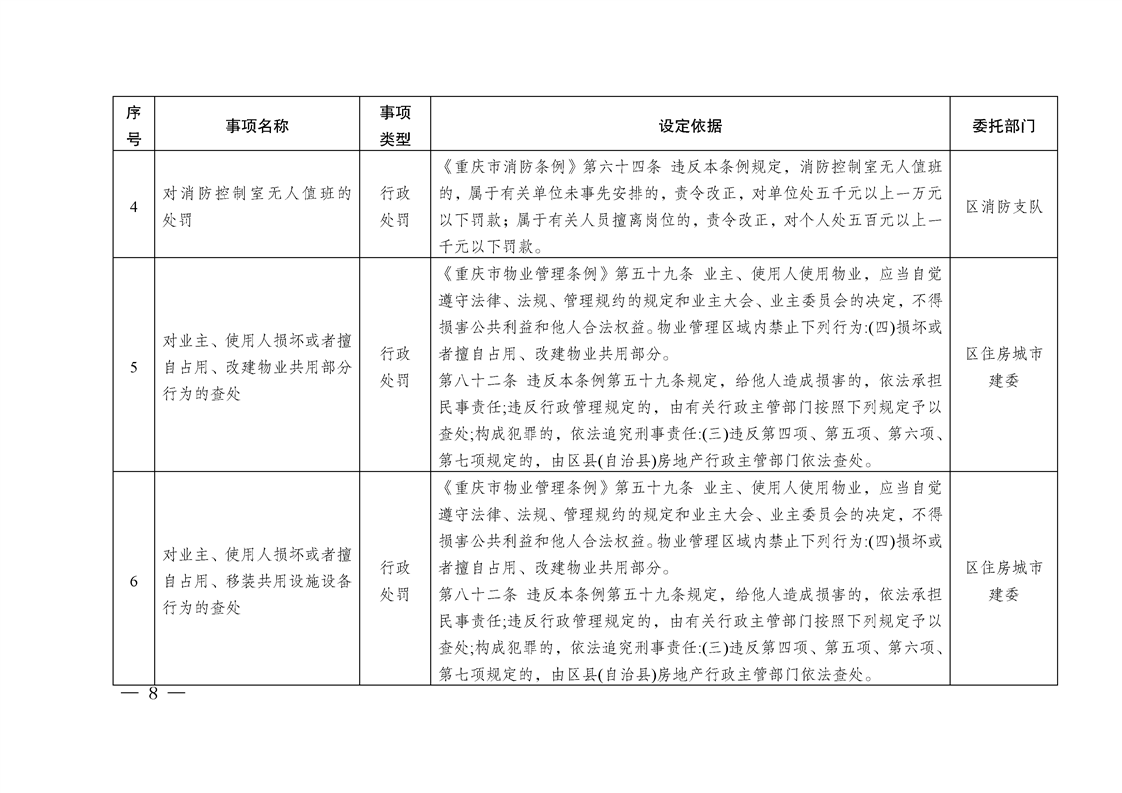
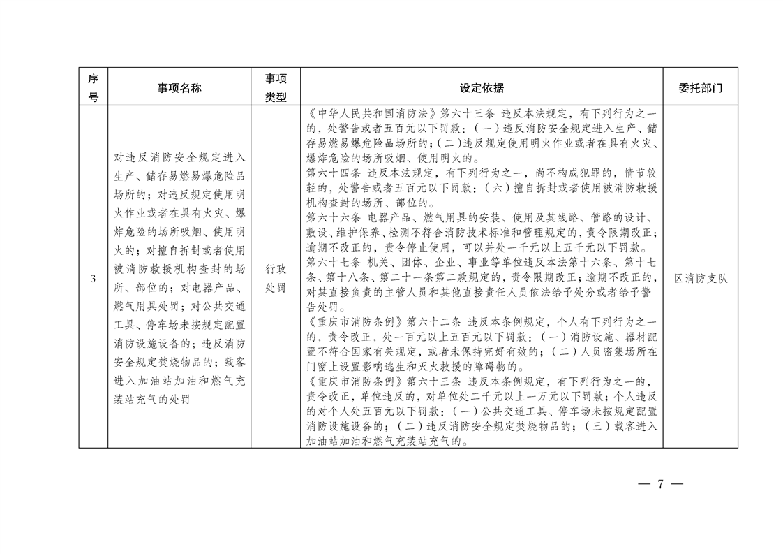
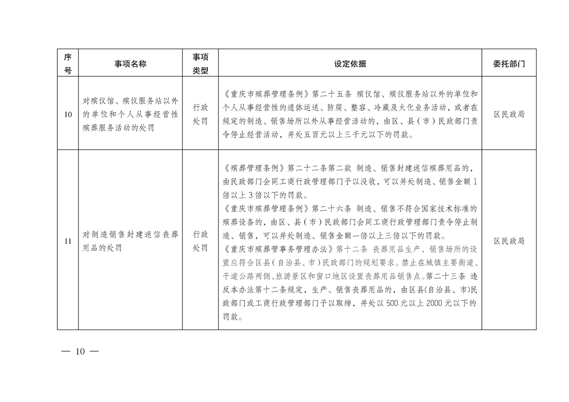
重庆市渝中区人民政府办公室关于印发《重庆市渝中区授权和委托街道执法事项清单(试行)》的通知

打印 打印
纠错 纠错
分享到













扫一扫在手机打开当前页